天天狠狠导航资源,天天日狠狠在线影院,狠狠撸夜夜撸在线视频,99热狼人久草

歡迎來到黎明重工,詳情請致電: ??? 0371-67983322 !

相關知識

建筑垃圾的組成成分以及如何分類

2023-03-01 14:26

建筑垃圾可以根據其來源、物理成分和可利用性進行分類,分別歸類為建筑垃圾來源分類法、物理成分分類法和可利用性分類法。

1、建筑垃圾來源分類法:此種分類方法是根據建筑垃圾的產生源頭進行分類,主要用于建筑垃圾的管理研究。如制訂建筑垃圾工地管理、建筑渣土運輸、處置及廢舊物質的回收利用、建筑廢棄物的再生利用辦法等。

建筑垃圾來源分類法

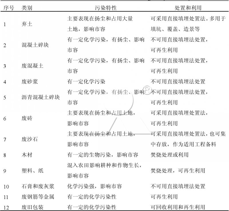
2、物理成分分類法:此種分類方法是根據建筑垃圾的物理成分進行分類,主要用于建筑垃圾污染治理和綜合利用研究。

物理成分分類法

3、可利用性分類法:此種方法是根據建筑垃圾的原有功能和可利用性進行分類,主要為建立建筑垃圾回收利用市場機制及開展綜合利用研究服務。當我們要研究建筑垃圾的資源化利用則選擇使用這種分類方法。

可利用性分類法

為了方便對建筑垃圾的管理,根據建筑垃圾的產生源、組成和資源化利用難易程度等,重慶市將建筑垃圾分類A、B、C三類進行管理。

重慶市建筑垃圾分類管理

A類為工業民用建筑垃圾拆除過程中所產生的砂灰、磚塊、混凝土塊等材料,處理方法相對簡單,只需經過破碎、篩分后就可以得到不同粒徑的集料,成為新型墻體材料生產過程中的砂石替代材料。B類為道路改擴建過程中產生的垃圾,有瀝青石子混合材料,混凝土材料,還有渣土材料。這一類的垃圾就要按程序分類堆放、分類處理。C類為混合型的建筑垃圾,如山體開挖、地基開挖過程所產生的渣土、石渣等,可資源化利用的物質少,資源利用效益差,目前大多直接填埋。

建筑垃圾組成成分

建筑垃圾的組成與其施工活動性質、建筑結構形式等有密切關系。下表為中國香港特別行政區的舊建筑拆除垃圾和建筑施工垃圾組成比較。

香港地區建筑垃圾組成

從上表可以看出,建筑施工垃圾與舊建筑物拆除垃圾主要組成成分為混凝土、石塊和碎石、泥土和灰塵三大類,三大類組成在建筑施工垃圾與舊建筑物拆除垃圾中所占比例之和分別達到77.9%和72.84%。一般而言,舊建筑物拆除垃圾中廢混凝土塊成分較多,而新建筑物建設施工垃圾中石塊和碎石、泥土和灰塵所占百分比分別達到23.87%和30.55%,分別為前者的2倍和2.5倍。不同建筑結構類型的建筑施工所產生的建筑施工垃圾組成成分基本相同,但其中的組成比例會各有不同。建筑結構類型不同,建筑拆毀時產生的舊建筑拆除垃圾組分也會有很大差別。
 

↓ 下一篇:機制砂的特性